HIV/AIDS-related pain remains a clinically challenging condition despite recent advances in treatment modalities. The existing data on pain in HIV-positive persons demonstrate a high prevalence, wide variability in clinical presentation, significant negative impact on health-related quality of life, and alarmingly inadequate assessment and management.
Pain has been recognized as the most significant disability in persons with HIV/AIDS.1,2 HIV/AIDS-related pain is a considerable clinical challenge associated with increased psychological distress, negative impact on health- related quality of life, and greater impairment of functional ability for HIV-infected persons. Although widespread adoption of highly active antiretroviral therapy since 1996 has profoundly affected mortality and morbidity, the need for an adequate assessment and management of pain is still evolving.
This article reviews the current literature focusing on the psychosocial issues of HIV/AIDS-related pain. Presented first is a discussion of the prevalence of pain in the HIV population, the clinical manifestations of HIV/AIDS-related pain, the impact of pain on quality of life and functional morbidity, the relationship between pain and health service utilization, and the undertreatment of pain. Second, pain and psychological assessment issues are reviewed, with suggestions on specific assessment instruments and how to implement them in clinical practice. Last, the psychosocial barriers to treatment are presented, with recommendations on how to apply psychosocial interventions using a multidisciplinary team approach, along with a discussion of future trends.
PREVALENCE OF PAIN AND ITS IMPACT ON QUALITY OF LIFE
Pain in persons with HIV/AIDS is quite common; yet, it is often underrecognized and undertreated. In a cohort study of nearly 450 HIV-positive persons recruited from ambulatory health care facilities in New York, more than 60% reported some degree of pain in the 2 weeks before the survey.3 A nationally representative survey of 2267 outpatients indicated that 67% of HIV-positive persons reported experiencing pain in the previous 4 weeks.4 Other studies have found the prevalence of pain in HIV-positive persons to range from 25% to 80%, depending on the methodology, sample characteristics, and care setting.5-10
Most persons with HIV/AIDS who experience pain describe 2 to 3 simultaneous sources of pain.11 There is also an apparent correlation between severity of pain and stage of HIV infection5-10; however, it has been emphasized that pain may be considerable at all stages of the disease.3 Among hospice patients with late-stage HIV infection, as many as half have pain from peripheral neuropathy, arthritis, or other sites.6 Despite improvements in pain management, pain remains a clinically challenging problem in persons with HIV/AIDS.3,12-14
Pain in HIV-positive patients has been significantly associated with both the number of current HIV symptoms and the presence of HIV-related infections.3,8 Two thirds of symptomatic persons in one study reported the presence of pain, compared with 45% of asymptomatic HIV-positive persons, suggesting that pain typically increases as HIV infection progresses.
Earlier studies reported that 60% of patients had moderate to severe pain that was associated with impairment in functional ability.3,15 The pain experienced by persons living with HIV/AIDS often has a drastic impact on quality of life and everyday functioning.14 A survey of HIV-positive patients showed that pain typically interfered with activities of daily living and quality of life issues, such as general activity level, walking, working, ability to interact with others, sleeping, and overall enjoyment of life.3 A more recent study evaluating the impact of pain and fatigue showed that while fatigue seemed to affect physical performance, pain had a substantial impact on both physical performance and quality of life.10
The demographic characteristics that are predictive of the presence of pain are not well characterized. Early research indicated that women with HIV infection reported more pain than men did.3 Furthermore, the same study showed that nonwhite race was associated with increased pain intensity; however, there were no differences in pain between black and Hispanic patients.
A study in 2004 showed that more pain was reported in disadvantaged populations, including injection drug–using women (but not men), the less educated, and the unemployed. Contradicting the earlier study, blacks reported less pain than did whites. Differences in pain assessment, sample characteristics, and stage of illness could account for these divergent findings.4 It is possible that the increased severity of pain seen in these populations could be related to a greater degree of social and economic stressors and societal barriers to health care.
Persons with HIV/AIDS often have a higher than normal prevalence of psychiatric disorders. This finding is thought to be secondary to the stigma of the disease, limited support, and the overall physical and mental burden of being HIV-positive and its associated complications.16-19 HIV/AIDS-related pain has been linked both to the psychological symptoms of depression, such as hopelessness, negativism, and anhedonia, and to the physical symptoms, including difficulty in sleeping and poor appetite.
Furthermore, pain often plays a major role in leading to or exacerbating psychiatric conditions, such as depression and anxiety. In addition, pain, stress, and social support have a significant influence on sleep among HIV-positive adults.20 Depression and anxiety have also been found to be significant correlates of sleep quality in HIV-infected persons.21 Moreover, increasing severity of pain resulted in the worsening of depression and further decline in quality of life.15
These reports indicate that the physical and psychological correlates of pain in HIV-positive patients appear to be intertwined and to have a significant negative impact on health-related quality of life.22 Future investigation should examine the factors influencing pain in order to provide adequate treatment and thus minimize psychological distress.
PATHOPHYSIOLOGY AND CLINICAL MANIFESTATIONS
With the development of effective antiretroviral therapies, persons with HIV/AIDS are living longer and the need for better understanding and recognition of pain syndromes in this population is increasing.13 Pain is classically divided into 2 broad categories: nociceptive and neuropathic.23 Recognition of this distinction is important in determining etiology and directing management.
The treatment options vary based partly on the utility of adjuvant treatments for neuropathic pain, such as antidepressants, neuroleptics, psychostimulants, anticonvulsants, oral anesthetics, and corticosteroids.23 Pain in patients with HIV/AIDS may become chronic and multifactorial (Table).

UNDERTREATMENT
Several studies suggest that pain remains undertreated in HIV-infected persons.3,14,26 Persons with HIV reporting more pain were higher utilizers of health care services than those with HIV who did not report pain. Fluctuations of pain and its related symptoms, such as low energy, showed a close relationship to outpatient utilization, whereas fluctuations in immune functioning do not.4,27 HIV-positive women with a history of injection drug use report more intense pain and are twice as likely to receive inadequate analgesia as are men. Furthermore, injection drug users (IDUs) were more likely to receive inadequate analgesia than were men who have sex with men and other persons with HIV/AIDS.3,4,26
Undertreatment of pain among IDUs may relate to physicians’ fears of criminal prosecution or concern about drug-seeking behaviors. HIV-infected persons in certain minority groups, such as Alaskan Natives and Native Americans, appear to be confronted with more barriers to HIV care that are related to language and culture and that result in poor treatment than are white persons who are HIV-infected.4 In addition, pain reported by hospitalized HIV-positive patients is underestimated and inadequately treated by their physicians, despite its severity and frequency.28
The undertreatment of pain not only promotes substantial suffering but also may lead to irrational behaviors, such as self-medicating with illicit drugs. This behavior results in a negative impact on overall health status, which may, in turn, lead to worsened pain. These findings highlight the importance of the role of health care providers in the early detection of patients at risk for pain development and implementation of interventions that may improve health-related quality of life.
PAIN ASSESSMENT
With such a high prevalence of pain in persons with HIV/AIDS and the immensely disabling effect of chronic pain, clinicians need to make pain assessment a priority at every visit. Pain has been vastly undertreated in a variety of illnesses, despite, in recent years, being heralded as the “fifth vital sign” and the lengthy existence of effective pain therapies.29
Health care providers should identify the nature of the pain, its time course, and the alleviating and aggravating factors and then use this information to determine the origin of the pain, evaluate prior interventions, and target and plan treatments.30 Ongoing pain assessment is necessary in patients with HIV/ AIDS, given the fluctuating course of HIV disease.
Pain assessment is part of a comprehensive psychosocial evaluation of the HIV-infected patient with chronic pain, and the basic principles for assessment are reviewed below. (A more thorough discussion of HIV-related pain management is presented elsewhere.30) A variety of validated pain assessment tools are available to enable clinicians to quickly, easily, and reliably evaluate pain and the effect of treatment intervention over time.
Such assessments can facilitate rapid and reliable communication regarding pain from any patient, including those with visual, auditory, or cognitive deficits that hinder communication between patient and care provider.
There are also a number of verbal rating scales that not only measure pain intensity but also assess sensory and reactive dimensions of the pain experience. For patients with chronic, severe, and/or disabling pain, a more comprehensive pain assessment tool may be helpful.
The Brief Pain Inventory is a self-report questionnaire. It has been validated for pain assessment and widely used in patients with cancer and HIV/AIDS in both research and clinical settings.31 Specifically, patients report the degree to which pain has interfered with their general activity, mood, walking, work, relationships, sleep, and enjoyment of life.32
Other pain assessment tools include the Memorial Pain Assessment Card,33 West-Haven Yale Multidimensional Pain Inventory,34 and the McGill Pain Questionnaire.29 These pain assessment scales and other useful clinical tools for assessment are available without cost on-line (http://www.partnersagainstpain.com/index-mp.aspx?sid=3&aid=7825).

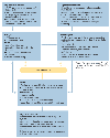
In accordance with the biopsychosocial model, it is crucial to include a psychosocial evaluation when assessing pain in persons with HIV/AIDS (Figure). Clinicians must determine the level of functional disability and the extent of psychological distress, as well as investigate social support, psychiatric symptoms, and history of substance abuse. By identifying individual needs, clinicians can connect patients with available resources and modify treatment strategies, thus maximizing therapeutic benefits. There is extensive research supporting the role of psychosocial factors in HIV disease and its related chronic pain.29
Dr Douaihy reports having received research support from Astra Zeneca and serving on a Speaker’s Bureau for Astra Zeneca, Forrest Laboratories, and Cephalon/Alkermes. Dr Breitbart reports having received consultant fees from Cephalon and Ortho McNeil and serving on a Speaker’s Bureau for Bristol-Myers Squibb, Cephalon, Eli Lilly, Janssen, and Purdue Pharma. No other potential conflict of interest relevant to this article was reported by the authors.
References1. Lebovits A, Lefkowitz M, McCarthy D, et al. The prevalence and management of pain in patients with AIDS: a review of 134 cases. Clin J Pain. 1989;5:245-248.
2. Norval DA. Symptoms and sites of pain experienced by AIDS patients. S Afr Med J. 2004;94:450-454.
3. Breitbart W, McDonald MV, Rosenfeld B, et al. Pain in ambulatory AIDS patients, I: pain characteristics and medical correlates. Pain. 1996;68:315-321.
4. Dobalian A, Tsao JC, Duncan RP. The role of pain in the use of outpatient services among persons with HIV: results from a nationally representative survey. Med Care. 2004;42:129-138.
5. McCormack JP, Li R, Zarowny D, Singer J. Inadequate treatment of pain in ambulatory HIV patients. Clin J Pain. 1993;9:279-283.
6. LaRue L, Brasseur L, Musseault P, et al. Pain and symptoms in HIV disease: a national survey in France [Abstract: Third Congress of the European Association for Palliative Care]. J Palliat Care. 1994;10:95.
7. Newshan G. Pain in human immunodeficiency virus disease. Semin Oncol Nurs. 1997;13:36-41.
8. Singer EJ, Zorilla C, Fahy-Chandon B, et al. Painful symptoms reported by ambulatory HIV-infected men in a longitudinal study. Pain. 1993;54:15-19.
9. Schofferman J, Brody R. Pain in far advanced AIDS. In: Foley KM, Bonica JJ, Ventafridda J, eds. Advances in Pain Research and Therapy. Vol 16. New York: Raven Press; 1990:379-386.
10. Simmonds MJ, Novy D, Sandoval R. The differential influence of pain and fatigue on physical performance and health status in ambulatory patients with human immunodeficiency virus. Clin J Pain. 2005;21:200-206.
11. Breitbart W, McDonald MV. Pharmacologic pain management in HIV/AIDS. J Int Assoc Physicians AIDS Care. 1996;2:17-26.
12. Hewitt DJ, McDonald M, Portenoy RK, et al. Pain syndromes and etiologies in ambulatory AIDS patients. Pain. 1997;70:117-123.
13. Vogl D, Rosenfeld B, Breitbart W, et al. Symptom prevalence, characteristics, and distress in AIDS outpatients. J Pain Symptom Manage. 1999;18:253-262.
14. Frich LM, Borgbjerg FM. Pain and pain treatment in AIDS patients: a longitudinal study. J Pain Symptom Manage. 2000;19:339-347.
15. Rosenfeld B, Breitbart W, McDonald MV, et al. Pain in ambulatory AIDS patients, II: impact of pain on psychological functioning and quality of life. Pain. 1996;68:323-328.
16. Atkinson JH Jr, Grant I, Kennedy CJ, et al. Prevalence of psychiatric disorders among men infected with human immunodeficiency virus. A controlled study. Arch Gen Psychiatry. 1998;45:859-864.
17. Samamoorthi U, Walkup J, Olfson M, Crystal S. Antidepressant treatment and health services utilization among HIV-infected Medicaid patients diagnosed with depression. J Gen Intern Med. 2000;15:311-320.
18. Lamping DL, Joseph L, Ryan B, et al. Psychological distress in persons afflicted with HIV in Montreal [in French]. Sante Ment Que. 1992;17:73-95.
19. Pugh K, Riccio M, Jadresic D, et al. A longitudinal study of the neuropsychiatric consequences of HIV-1 infection in gay men, II: psychological and health status at baseline and at 12-month follow-up. Psychol Med. 1994;24:897-904.
20. Vosvick M, Gore-Felton C, Ashton E, et al. Sleep disturbances among HIV-positive adults: the role of pain, stress, and social support. J Psychosom Res. 2004;57:459-463.
21. Robbins JL, Phillips KD, Dudgeon WD, Hand GA. Physiological and psychological correlates of sleep in HIV infection. Clin Nurs Res. 2004;13:33-52.
22. Lorenz KA, Shapiro MF, Asch SM, et al. Associations of symptoms and health-related quality of life: findings from a national study of persons with HIV infection. Ann Intern Med. 2001;134:854-860.
23. Emanuel EJ, Emmanuel LL. Palliative and end-of-life care. In: Kasper DL, Braunwald E, Fauci AS, et al, eds. Harrison’s Principles of Internal Medicine. 16th ed. New York: McGraw-Hill; 2004:53.
24. Carr A, Cooper DA. Adverse effects of antiretroviral therapy. Lancet. 2000;356:423-430.
25. Del Borgo C, Izzi I, Chiarotti F, et al. Multidimensional aspects of pain in HIV-infected individuals. AIDS Patient Care STDS. 2001;15:95-102.
26. Breitbart W, Rosenfeld BD, Passik SD, et al. The undertreatment of pain in ambulatory AIDS patients. Pain. 1996;65:243-249.
27. Tsao JC, Dobalian A, Naliboff BD. Panic disorder and pain in a national sample of persons living with HIV. Pain. 2004;109:172-180.
28. Aires EM, Bammann RH. Pain in hospitalized HIV-positive patients: clinical and therapeutical issues. Braz J Infect Dis. 2005;9:201-208.
29. Marcus KS, Kerns R, Rosenfeld B, et al. HIV/ AIDS-related pain as a chronic pain condition: implications of a biopsychosocial model for comprehensive assessment and effective management. Pain Med. 2000;1:260-273.
30. Breitbart W. Pain. In: O’Neill JF, Selwyn PA, Schietinger H, eds. A clinical guide on supportive and palliative care for HIV/AIDS. US Department of Health Resources and Services Web site. Available at: http://hab.hrsa.gov/tools/palliative/chap4.html. Accessed May 8, 2007.
31. Tan G, Jensen MP, Thornby JI, Shanti BF. Validation of the Brief Pain Inventory for chronic nonmalignant pain. J Pain. 2004;5:133-137.
32. Symptom assessment tools. The Brief Pain Inventory. University of Texas MD Anderson Cancer Center. Available at: http://www.mdanderson.org/departments/prg/dindex.cfm?pn=0ee78204-6646-11d5-812400508b603a14. Accessed May 2, 2007.
33. Fishman B, Pasternak S, Wallenstein SL, et al. The Memorial Pain Assessment Card. A valid instrument for the evaluation of cancer pain. Cancer. 1987;60: 1151-1158.
34. Kerns RD, Turk DC, Rudy TE. The West Haven-Yale Multidimensional Pain Inventory (WHYMPI). Pain. 1985;23:345-356.