Sir William Osler once called pneumococcalpneumonia “the captain of themen of death.”1 Pneumonia is the sixthleading cause of death in the UnitedStates and the fourth leading causeamong Americans 80 years of age andolder.2
Sir William Osler once called pneumococcal pneumonia “the captain of the men of death.”1 Pneumonia is the sixth leading cause of death in the United States and the fourth leading cause among Americans 80 years of age and older.2
Mortality has not decreased appreciably since the 1950s. Among patients with community-acquired pneumonia, mortality approaches 20% in those with bacteremia and 37% in those admitted to the ICU.3 Advanced age and comorbid illnesses-such as congestive heart failure, chronic obstructive pulmonary disease, neoplastic disease, and diabetes mellitus- are also associated with increased mortality.
Here we provide our recommendations for diagnosing, managing, and preventing pneumococcal pneumonia. We focus on clues in the workup, the impact of penicillin resistance on empiric therapy, and vaccination and other effective preventive measures.
INCIDENCE
Fang and colleagues4 evaluated 359 consecutive admissions for community-acquired pneumonia and found that the most common causative organism was Streptococcus pneumoniae (15.3% of admissions). The cause was undetermined in 32.9%.
Conventional methods-including sputum and blood culture and serology-typically identify the causative organism in only 50% of patients with community-acquired pneumonia. In one study, transthoracic needle aspiration was used in patients in whom conventional diagnostic methods had failed. S pneumoniae was found to be the most common pathogen; it was detected in one third of the cases in the study.5 Overall, pneumococcal infection accounts for an estimated 36% of all cases of communityacquired pneumonia.6DIAGNOSIS
Clinical clues to the diagnosis of pneumococcal pneumonia include a history of fever, shaking chills, pleuritic chest pain, and a cough productive of rust-colored sputum. Elderly patients often have fewer or less severe symptoms than younger patients.

Laboratory studies usually reveal leukocytosis. Radiographic findings often suggest the causative agent.7 The most common infiltrates caused by pneumonia are lobar, lobular, and interstitial; S pneumoniae infection is most often associated with a lobar infiltrate (Box).
A study of 24 patients with radiographically proven lobar pneumonia found that the auscultatory findings with the highest sensitivity were rales, bronchial breath sounds, and egophony. 8 Egophony-which can be defined as a change in the pronunciation of a sound-is a common finding in lobar pneumonia. To detect egophony, ask the patient to say “E” and auscultate for its transformation to “A”.9COMPLICATIONS

Bacteremia. This complication occurs in approximately 25% to 30% of patients with pneumococcal pneumonia. 6 In adults, the incidence of invasive pneumococcal disease increases with age (Figure 1). Mortality rates for patients with bacteremic pneumococcal disease range from 20% to 30% but can be as high as 60% in elderly patients.
Parapneumonic effusion. Pleural effusions develop in 40% of hospitalized patients with pneumococcal pneumonia; however, fewer than 5% of cases progress to empyema.10 If more than a minimal amount of fluid is present-as evidenced by significant blunting of the costophrenic angle- order Gram staining and culture of the fluid obtained by thoracentesis; the fluid should also be analyzed for glucose and lactate dehydrogenase (LDH) levels, pH, and differential cell count.11 Low pleural fluid pH, a low glucose level, a high LDH level, and a positive Gram stain result characterize complicated parapneumonic effusions. A differential cell count that consists predominantly of polymorphonuclear leukocytes is common in patients with parapneumonic effusion. Chest tube drainage is indicated if any of the following are present:
If the pleural fluid glucose level is greater than 60 mg/dL, the pH is greater than 7.2, the LDH level is less than 1000 U/L, and the pleural fluid cultures are negative, the patient can be given antimicrobial therapy and observed.
TREATMENTPenicillin resistance. In the 1940s, widespread use of penicillin helped reduce mortality from S pneumoniae infections. Pneumococcal resistance to penicillin was first reported in the 1960s. However, resistance was not considered a major problem in the United States until the early 1990s. The prevalence of antibioticresistant S pneumoniae has increased over the past 10 years. One study showed that 25% of isolates from patients with bacteremia were not susceptible to penicillin.13S pneumoniae is considered penicillin- sensitive if the minimal inhibitory concentration (MIC) is 0.06 μg/mL or less, intermediately susceptible if the MIC is between 0.1 μg/mL and 1 μg/mL, and resistant if the MIC is 2 μg/mL or higher.14 The Drug-Resistant Streptococcus pneumoniae (DRSP) Therapeutic Working Group has established the following cutoff points for the susceptibility of S pneumoniae to penicillin:
We prefer to use the DRSP Therapeutic Working Group’s cutoff points.
Empiric therapy. The emergence of drug-resistant pneumococci and the development of new antimicrobials have changed the empiric treatment of community-acquired pneumonia. Newer fluoroquinolones with activity against S pneumoniae offer alternatives in the treatment of drug-resistant S pneumoniae infection.16 More recently available macrolides, such as azithromycin and clarithromycin, may be preferable to erythromycin because of better GI tolerance.
For outpatients with communityacquired pneumonia, the DRSP Therapeutic Working Group recommends an oral macrolide (eg, erythromycin, clarithromycin, or azithromycin) or an oral β-lactam (eg, cefuroxime, amoxicillin, or amoxicillin-clavulanate). An oral fluoroquinolone with activity against S pneumoniae can be substituted if the patient is allergic to macrolides or β-lactams.
For hospitalized patients with community-acquired pneumonia, an intravenous β-lactam (eg, cefuroxime, cefotaxime, ceftriaxone, or ampicillinsulbactam) and an intravenous macrolide (eg, erythromycin, clarithromycin, or azithromycin) are recommended. A fluoroquinolone with activity against S pneumoniae can be substituted. For critically ill hospitalized patients, an intravenous third-generation cephalosporin, such as cefotaxime or ceftriaxone, and an intravenous macrolide should be used. Again, a fluoroquinolone with activity against S pneumoniae can be substituted.15
The DRSP Therapeutic Working Group does not recommend the newer fluoroquinolones as first-line treatment because of concerns that resistance among pneumococci will rapidly emerge with widespread use of these antimicrobials. Reserve fluoroquinolones for patients who are allergic to alternative agents, who have failed to respond to a first-line agent, or who have a documented infection with highly drug-resistant pneumococci (ie, penicillin MIC of 4 μg/mL or higher).
PREVENTIONPneumococcal vaccine. The first pneumococcal vaccine was licensed in the United States in 1977. This 14-valent vaccine was replaced by the current 23-valent vaccine in 1983. There are over 80 serotypes of pneumococci that cause pneumonia, but the 23 serotypes covered by the pneumococcal vaccine are responsible for 88% of bacteremic isolates.17

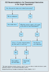
Vaccination is recommended for all persons aged 65 years and older, all adults with chronic cardiopulmonary diseases, and all immunocompromised persons (Algorithm).18 Although only about 14% of adults aged 65 years and older received the pneumococcal vaccine in 1993,17 this percentage increased to 35.6% in 1995.19 A more recent study showed that among high-risk patients (ie, persons aged 65 years or older with chronic cardiopulmonary diseases), only 26% were currently immunized against pneumococcal infection.20

The vaccine is approximately 50% to 80% effective in preventing bacteremic pneumococcal disease.21 However, this effectiveness decreases with time. Figure 2 shows calculated agespecific estimates of the effectiveness of pneumococcal vaccination in preventing bacteremia.22
Consider revaccination every 6 years in patients known to have a rapid decline in antibody titers, such as those with nephrotic syndrome or renal failure. Also consider repeating pneumococcal vaccination in asplenic patients. Revaccination has minimal side effects; the most common is a localized reaction at the site of injection.23Influenza vaccine. The association between influenza virus infection and pneumonia is well recognized.24,25 The number of cases of invasive pneumococcal disease peaks in midwinter, when influenza is prevalent. Influenza virus infection can facilitate bacterial colonization and impair host defense mechanisms.
Vaccination against influenza is helpful in preventing secondary pneumonia and reducing the need for hospitalization. The vaccine is approximately 30% to 40% effective in preventing clinical illness. However, like the pneumococcal vaccine, it is highly underused in the elderly.17 One study showed that among high-risk patients, only 34% were currently immunized against influenza.20

Additive benefits of immunization. A study of elderly patients with chronic lung disease found additive benefits of the influenza and pneumococcal vaccines in reducing hospitalizations for pneumonia. During the influenza season, influenza vaccination alone was associated with a 52% reduction in hospitalizations for pneumonia. Pneumococcal vaccination alone was associated with a 27% reduction in hospitalizations for pneumonia. When both vaccines had been given, the reduction in hospitalizations for pneumonia was 63%.26
A prospective study of patients 65 years of age and older demonstrated the effectiveness of influenza and pneumococcal vaccination both in the reduction of hospitalizations for pneumonia and in the prevention of invasive pneumococcal disease. Among vaccinated patients, hospitalizations for pneumococcal pneumonia were reduced by 36% and the incidence of invasive pneumococcal disease was reduced by 52%.27
REFERENCES:
1.
Feikin, DR, Schuchat A, Kolczak M, et al. Mortalityfrom invasive pneumococcal pneumonia in theera of antibiotic resistance, 1996-1997.
Am J PublicHealth
. 2000;90:223-229.
2.
Landis SH, Murray T, Bolden S, Wingo PA. Cancerstatistics, 1999.
CA Cancer J Clin
. 1999;49:8-31.
3.
Fine MJ, Smith MA, Carson CA, et al. Prognosisand outcomes of patients with community-acquiredpneumonia: a meta-analysis.
JAMA
. 1996;275:134-141.
4.
Fang GD, Fine M, Orloff J, et al. New andemerging etiologies for community-acquired pneumoniawith implications for therapy. A prospectivemulticenter study of 359 cases.
Medicine (Baltimore).
1990;69:307-316.
5.
Ruiz-Gonzalez A, Falguera M, Nogues A, Rubio-Caballero M. Is
Streptococcus pneumoniae
the leadingcause of pneumonia of unknown etiology? A microbiologicstudy of lung aspirates in consecutive patientswith community-acquired pneumonia.
Am JMed
. 1999;106:385-389.
6.
Epidemiology and Prevention of Vaccine-PreventableDiseases
. 7th edition. Available at: http://www.cdc.gov/nip/publications/pink/pneumo.pdf.
7.
Montgomery JL. Pneumonia. Pearls for interpretingpatients’ radiographs.
Postgrad Med
. 1991;90:58-66, 69-73.
8.
Wipf JE, Lipsky BA, Hirschmann JV. Diagnosingpneumonia by physical examination: relevant orrelic?
Arch Intern Med
. 1999;159:1082-1087.
9.
Sapira JD. About egophony.
Chest
. 1995;108:865-867.
10.
Heffner JE. Indications for draining a parapneumoniceffusion: an evidence-based approach.
SeminRespir Infect
. 1999;14:48-58.
11.
Light RW, Rodriguez RM. Management of parapneumoniceffusions.
Clin Chest Med
. 1998;19:373-382.
12.
Light RW. Parapneumonic effusions andempyema.
Clin Chest Med
. 1985;6:55-62.
13.
Hofmann J, Cetron MS, Farley MM, et al. Theprevalence of drug-resistant
Streptococcus pneumoniae
in Atlanta.
N Engl J Med
. 1995;333:481-486.
14.
National Committee for Clinical LaboratoryStandards.
Methods for Dilution Antimicrobial SusceptibilityTests for Bacteria That Grow Aerobically: ApprovedStandard
. 5th ed. NCCLS document M7-A5.Wayne, Pa: NCCLS; January 2000.
15.
Heffelfinger JD, Dowell SF, Jorgensen JH, et al.Management of community-acquired pneumonia inthe era of pneumococcal resistance: a Report fromthe Drug-Resistant
Streptococcus pneumoniae
TherapeuticWorking Group.
Arch Intern Med
. 2000;160:1399-1408.
16.
Moss PJ, Finch RG. The next generation: fluoroquinolonesin the management of acute lower respiratoryinfection in adults.
Thorax
. 2000;55:83-85.
17.
Gardner P, Schaffner W. Immunization ofadults.
N Engl J Med
. 1993;328:1252-1258.
18.
Prevention of Pneumococcal Disease: recommendationsof the Advisory Committee on ImmunizationPractices (ACIP).
MMWR
. 1997;46:1-24.
19.
Pneumococcal and influenza vaccination levelsamong adults aged greater than or equal to65 yearsââUnited States, 1995.
MMWR
. 1997;46:913-919.
20.
Chan-Tack KM. Influenza and pneumococcalimmunization rates among a high-risk population.
South Med J.
2001;94:323-324.
21.
Fedson DS. The clinical effectiveness of pneumococcalvaccination: a brief review.
Vaccine
. 1999;17(suppl 1):S85-S90.
22.
Sisk JE, Moskowitz AJ, Whang W, et al. Costeffectivenessof vaccination against pneumococcalbacteremia among elderly people.
JAMA
. 1997;278:1333-1339.
23.
Jackson LA, Benson P, Sneller VP, et al. Safetyof revaccination with pneumococcal polysaccharidevaccine.
JAMA
. 1999;281:243-248.
24.
Kim PE, Musher DM, Glezen WP, et al. Associationof invasive pneumococcal disease with season,atmospheric conditions, air pollution, and the isolationof respiratory viruses.
Clin Infect Dis
. 1996;22:100-106.
25.
Cate TR. Impact of influenza and other community-acquired viruses.
Semin Respir Infect
. 1998;13:17-23.
26.
Nichol KL. The additive benefits of influenzaand pneumococcal vaccinations during influenzaseasons among elderly persons with chronic lungdisease.
Vaccine
. 1997;17(suppl 1):S91-S93.
27.
Christenson B, Lundbergh P, Hedlund J, OrtqvistA. Effects of a large-scale intervention with influenzaand 23-valent pneumococcal vaccines inadults aged 65 years or older: a prospective study.
Lancet
. 2001;357:1008-1011.