Your elderly patients may not report a fall to you. Unless they are hospitalized for a severe injury, such as a hip fracture or subdural hematoma, many patients do not discuss falls. What constitutes an optimal strategy for evaluation and prevention of falls?
THE CASE: "Mrs C. B., a 67-year-old lifelong resident of Fremont, Ohio, died Monday night at her home from complications resulting from a fall on the ice seven years ago. During the past four years she had been an invalid and forced to use a wheelchair, as she was unable to walk. Her condition failed rapidly during the last three months but she was bedfast only ten days."
What constitutes an optimal strategy for evaluation and prevention of falls?
The obituary quoted above is that of Dr Cleveland's husband's great-grandmother. More than 70 years later, falls still cause significant morbidity and mortality among elderly persons.
Your elderly patients may not report a fall to you. Unless they are hospitalized for a severe injury, such as a hip fracture or subdural hematoma, many patients do not discuss falls. This reluctance stems from the following:
Falls, however, should be considered a geriatric syndrome with well-defined risk factors, a specific diagnostic workup, and recommended interventions.
INCIDENCE
The incidence of falls varies among age groups and settings. An estimated 30% of community-dwelling persons between the ages of 65 and 75 years fall annually.1 This incidence rises to more than 50% in octogenarians and in institutional settings. A key concern with regard to elderly persons is not simply the high incidence of falls but rather the combination of high incidence and high susceptibility to injury.2
Although most falls do not cause injury, approximately 5% of persons who fall require hospitalization. Hip fracture is a leading cause of morbidity after a fall, and a significant percentage of patients who sustain a hip fracture never regain their baseline level of functioning. Accidents are the fifth leading cause of death in the elderly; falls are responsible for two thirds of these accidental deaths.1 Approximately 75% of deaths attributable to falls occur in the 14% of the population who are 65 years and older.1
Even noninjurious falls have sequelae. Fear of falling and the post-fall anxiety syndrome produce a loss of self-confidence and self-imposed functional limitations in both community-dwelling and institutionalized elderly persons who have fallen. Falls are the largest single cause of restricted activity days among older adults, are a leading precipitating cause of nursing home admissions, and account for 6% of medical expenditures of persons aged 65 years and older.1
RISK FACTORS
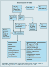
As with most geriatric syndromes, the causes of falls are multifactorial. They include underlying vulnerability, acute and chronic medical conditions, current medications, and environmental hazards in the residence. A crucial step in reducing the incidence of falls is the identification of risk factors. There are many published mnemonics for these. We find it useful to consider traditional intrinsic and extrinsic factors (Figure).3

Intrinsic factors. Age-related changes in gait, such as decreased step height and altered base of support, can precipitate falls. Changes in the righting reflex and increased sway may make it impossible to stop a fall once it has started. Orthostatic hypotension may also play a role. Common chronic conditions that increase the fall risk in elderly persons include muscle weakness, gait and balance disorder, vision impairment, dementia, and depression. Acute conditions, such as pneumonia and dehydration, increase fall risk. Studies that have evaluated the relative risk for these factors have found that risk appears to be the highest for muscle weakness (4.4) and gait/balance disorders (2.9).4
Extrinsic factors. These include medications-especially sedatives and hypnotics, antihypertensives, diuretics, and hypoglycemics-and alcohol. Environmental factors, such as poor lighting, unstable furniture, and clutter are often overlooked causes of falls. Some patients attempt to save money by using a cane or walker that belonged to another family member. If these are of poor quality or incorrect height, they may increase the risk of a fall.
Evidence suggests that risk factors are cumulative. Approximately 12% of patients with no risk factors or 1 risk factor will fall, whereas 75% of patients with 4 or more risk factors will fall. Hence, a clinical approach that carefully identifies risk factors and systematically addresses the ones that are modifiable is needed.
EVALUATION
The Acute Care for Vulnerable Elders guidelines suggest that all elderly persons be asked annually about whether they have fallen.1 If an elderly patient reports 2 or more falls in a year or a single fall with an injury that required treatment, a basic fall evaluation should be performed and specific diagnostic and therapeutic recommendations made (Algorithm).
Basic fall evaluation. The following components are essential:
INTERVENTIONS
A comprehensive multifactorial intervention program for community-dwelling elderly persons is initiated by the clinician and executed by available ancillary personnel. It should address the following: gait training; advice on appropriate use of assistive devices; review and modification of medication use (especially psychotropics); exercise programs (including balance training); treatment of cardiovascular disorders; treatment of postural hypotension; and modification of environmental hazards.5

Intrinsic risk factors that may be modified include impaired vision (cataract extraction, updating of corrective lenses) and orthostatic hypotension. Some measures require significant motivation from the patient, such as participation in physical therapy or a balance program such as tai chi.
Modification of extrinsic risk factors focuses on increasing the safety of the home environment. A falls diary can often clarify safety problems in the home. For example, after one patient wrote in her falls diary "I tripped over the dog in the kitchen" on 3 separate occasions, it was clear that the dog needed to be confined outside the kitchen. Such measures as the installation of handrails along walls and stairways, elevation of toilet seats, and improved lighting all are likely to improve safety. Shoes that provide good support-such as athletic shoes-are recommended. Instruction from a physical therapist about the correct use of assistive devices is useful.
EVALUATION OF INTERVENTIONS
The results of community-based studies of the impact of falls programs on fall reduction have been contradictory. This is perhaps to be expected, given the multifactorial nature of the problem. Some trends, however, have emerged. Eleven randomized controlled studies of falls in community-dwelling elderly persons were reviewed by an international panel on falls prevention; each study targeted different interventions.4 All 3 studies that assessed a decrease in the number and dose of medications showed that such decreases were associated with fall reduction, as were all 3 studies that included exercise programs. Equally important was the discovery that certain types of interventions were not effective; these included staff education and advice about risk factor modification without further follow-up.
REFERENCES:
1.
Rubenstein LZ, Powers CM, MacLean CH. Quality indicators for the management and prevention of falls and mobility problems in vulnerable elders.
Ann Intern Med.
2001;135(8, pt 2):686-693.
2.
Foster E, Hillegass LJ III, Phillips SL. Demonstration Program: an interdisciplinary approach at a falls and mobility clinic.
Ann Long-Term Care.
2004; 12:27-32.
3.
Kane RL, Outlander JG, Abrass IB, eds.
Essentials of Clinical Geriatrics.
5th ed. New York: McGraw Hill; 2004:219-244.
4.
Guideline for the prevention of falls in older persons. American Geriatrics Society, British Geriatrics Society, American Academy of Orthopaedic Surgeons Panel on Falls Prevention.
Ann Long-Term Care.
2001;9:42-57.
5.
Rubenstein T, Alexander NB, Hausdorff J. Evaluating fall risk in older adults: steps and missteps.
Clin Geriatr.
2003;11:52-60.